Update on community packages
-
If you find something unclear of lacking in the documentation ...
Just getting my head around the workflow, and I like to "spell things out" :
- build the Community App (previously known as a Custom App)

(my 'old fashioned' approach : docker build, docker push, cloudron install, probably keep doing that because my build script does it, don't fix what ain't broke)
- make a
CloudronVersions.jsonfile

same folder as project dev folder (Dockerfile, start.sh, CloudronManifest.json, README.md, POSTINSTALL.md etc.)cloudron versions initcloudron versions add- maybe add to my build script
- why "CloudronVersions" in the plural ?

I guess Cloudron thinking is that a Community App might have v1.0.0, v1.0.1, v2.0.0
Very complete approach, lovely
but withcloudron versions revokeI wonder if this will ever be in true in practice (I would likely revoke every old version).
- upload CloudronVersions.json to static hosting
gotcha 
but if I have 10Customoops Community Apps, what is Cloudron team envisioning :-
that I will have 10 Surfer apps (app1.tim.uk, app2.tim.uk, etc) ?
-
Or 1 sectioned Surfer app (communityapps.tim.uk) ?
-
Or no Surfer apps and just stick CloudronVersions.json in the relevant git repo (urls to files from git are not always clear) ?
-
I guess you probably don't care, but I'm intrigued what your expectations are
-
Cloudron CLI help typo ?
% cloudron versions --help Usage: cloudron-versions [options] [command]Hyphenated ?
upload CloudronVersions.json to static hosting
I think if the packaging code is public, it makes much sense to keep it in version control itself. If packaging code is private, you can upload it to surfer. In the case latter case, I would just have 1 surfer instance for all the apps that I would publish.
Cloudron CLI help typo ?
This is quirk of commander. Which incidentally, I just fixed yesterday - https://git.cloudron.io/platform/cloudron-cli/-/commit/a926a848400de22ddaae30f2139e0556e9461f80
- build the Community App (previously known as a Custom App)
-
% cloudron versions add Error: Bad changelog format or missing changelog for this version'CHANGELOG' is present :
* 1.0.0 - Initial releaseBut I don't see any mention in cloudron docs what format is expected.
Maybe error is because this test community app has a CloudronManifest.json entry of :
"changelog": "file://CHANGELOG",Does 'cloudron versions add' not recognise/support this way of doing it ?
EDIT : I changed CloudronManifest.json to read :
"changelog": "v1.0.0 - Initial release",Then 'cloudron versions add' worked
Not suggesting anything needs fixing as such. But potential mismatch of usage. Simple text string is easier - but it won't be practical for complex changelog descriptions.
And this cheat works :
"changelog": "see CHANGELOG",Not sure I should be cheating, but ...
'cloudron versions add' seems to handle 'file://POSTINSTALL.md' but not 'file://CHANGELOG'
Being creative, I tried this, thinking POSTINSTALL.md worked with file name extension.
"changelog": "file://CHANGELOG.md",But it does not.
Seems like 'cloudron versions' treats the entries differently. -
% cloudron versions add Error: Bad changelog format or missing changelog for this version'CHANGELOG' is present :
* 1.0.0 - Initial releaseBut I don't see any mention in cloudron docs what format is expected.
Maybe error is because this test community app has a CloudronManifest.json entry of :
"changelog": "file://CHANGELOG",Does 'cloudron versions add' not recognise/support this way of doing it ?
EDIT : I changed CloudronManifest.json to read :
"changelog": "v1.0.0 - Initial release",Then 'cloudron versions add' worked
Not suggesting anything needs fixing as such. But potential mismatch of usage. Simple text string is easier - but it won't be practical for complex changelog descriptions.
And this cheat works :
"changelog": "see CHANGELOG",Not sure I should be cheating, but ...
'cloudron versions add' seems to handle 'file://POSTINSTALL.md' but not 'file://CHANGELOG'
Being creative, I tried this, thinking POSTINSTALL.md worked with file name extension.
"changelog": "file://CHANGELOG.md",But it does not.
Seems like 'cloudron versions' treats the entries differently.@timconsidine I will fix the docs but the changelog file format
file://CHANGELOG.mdis:[version] * change 1 * change 2The CLI tool reads the changelog file from the above format and then populated manifest accordingly into the versions file.
-
@girish
Ah, looking at output of 'cloudron versions add' in CloudronVersions.json, I see !There is background processing/expectations, pulling only the changlog content for that version.
Neat ! But opaque pending docs clarification.
Still not sure how it will work in practice with long changelog entries, but good discipline and neat handling.
-
@girish
Ah, looking at output of 'cloudron versions add' in CloudronVersions.json, I see !There is background processing/expectations, pulling only the changlog content for that version.
Neat ! But opaque pending docs clarification.
Still not sure how it will work in practice with long changelog entries, but good discipline and neat handling.
@timconsidine it's following the same format as our existing appstore apps. For example, one of our longtime packages - https://git.cloudron.io/packages/gitlab-app/-/blob/master/CHANGELOG?ref_type=heads
-
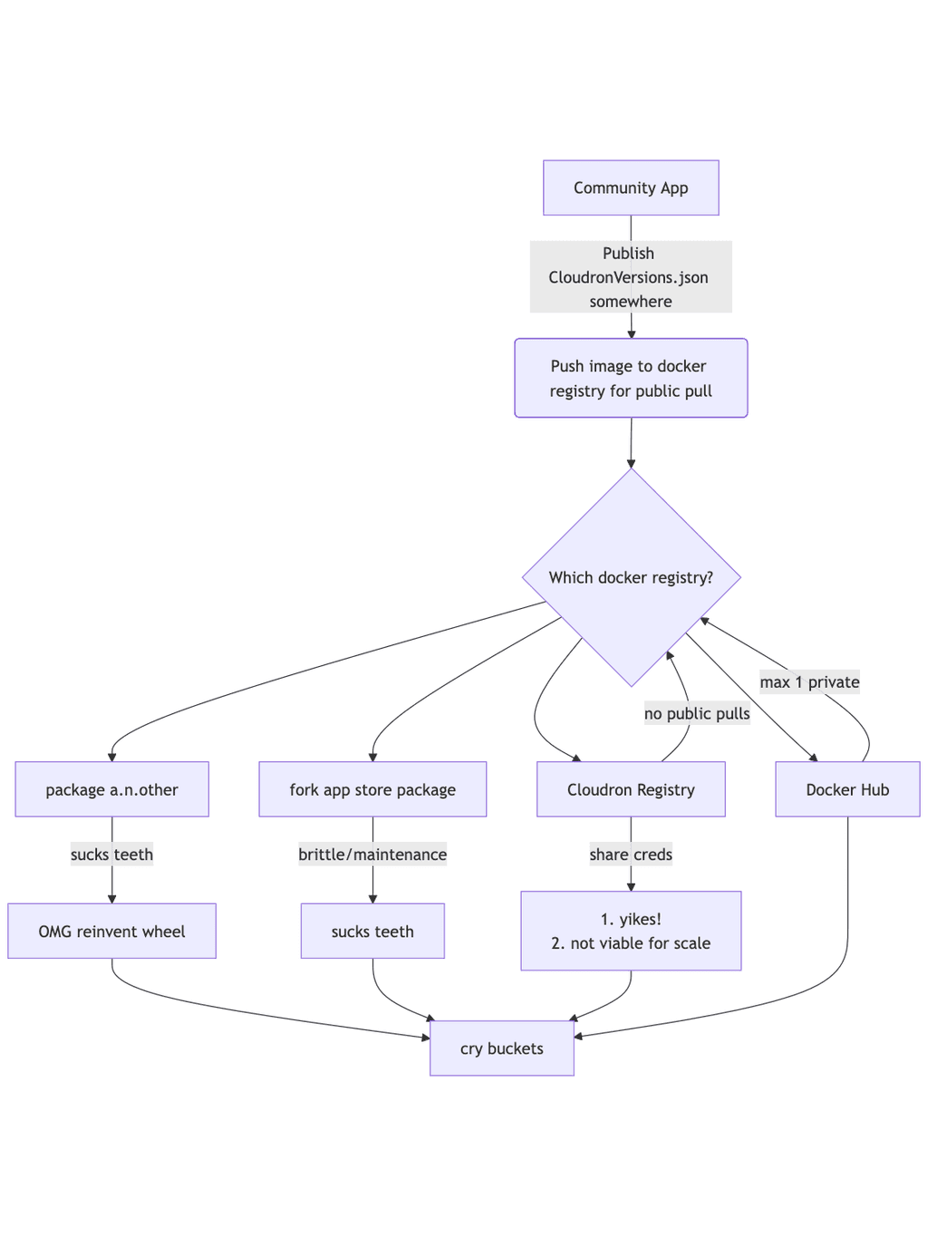
There's a conundrum rattling in my head.
cloudron buildprompts for a registry.
so supplied a Cloudron-hosted registry
and all works fine : builds, pushes, shown in registry listcloudron versions adddoes its work- but cloudron-hosted registries do not support public pulls
So test of installing community app fails.
- am I doing something wrong ?
- or effectively
cloudron versionsdoes not support cloudron-hosted registries ? - if so, this should be surfaced in docs
- if so, is it time to consider support for public pulls in cloudron-hosted registry package ?
Docs should also be clear that community app repo link should be open (publicly accessible), if it does not already do so.
-
Right, the cloudron registry app can only host private packages. We can possibly look into adding support to make it a public registry as well, but afaik this is complicated. We need private push and public pulls - this is not implemented out of the box by the opensource registry project.
-
There's a conundrum rattling in my head.
cloudron buildprompts for a registry.
so supplied a Cloudron-hosted registry
and all works fine : builds, pushes, shown in registry listcloudron versions adddoes its work- but cloudron-hosted registries do not support public pulls
So test of installing community app fails.
- am I doing something wrong ?
- or effectively
cloudron versionsdoes not support cloudron-hosted registries ? - if so, this should be surfaced in docs
- if so, is it time to consider support for public pulls in cloudron-hosted registry package ?
Docs should also be clear that community app repo link should be open (publicly accessible), if it does not already do so.
I think this:
Right, the cloudron registry app can only host private packages. We can possibly look into adding support to make it a public registry as well, but afaik this is complicated. We need private push and public pulls - this is not implemented out of the box by the opensource registry project.
Means this is correct:
or effectively cloudron versions does not support cloudron-hosted registries ?
Right?

-
I think this:
Right, the cloudron registry app can only host private packages. We can possibly look into adding support to make it a public registry as well, but afaik this is complicated. We need private push and public pulls - this is not implemented out of the box by the opensource registry project.
Means this is correct:
or effectively cloudron versions does not support cloudron-hosted registries ?
Right?

@jdaviescoates Pretty much, yes.
But it can be used for sharing with friends / sharing with people you trust though. Just give them a docker registry app password and they can put it in their cloudrons and then install via the versions file.
-
Through my CCAI --> CCAI-P --> CAG journey, I've used Docker Hub for public pulls, and my private registry for dev and non-community projects.
Maybe my bad, but I desperately hoped that Community apps would allow me one registry for minimum workflow / publish discrepancies. But seems not possible.
Not without dev work.

[made with cloudron custom mermaid app] -
It doesn't seem to make sense to separate the versions file from the source.
Since the architecture requires this for public pulls, it would make sense to have a homegrown vanilla implementation where this is taken care of.
In the case of the private registry, how could this be solved?
- Exposing a designated source file via a local webserver at a specific path, such as .well-known/ - possibly automated by a script scanning all repos for such files, then linking them to the hosted exposed spot
- A new addon for this purpose which accomplishes the above, which may be useful to use in other projects that need things for autodiscovery
- Runner type workflows that work to set something like this up from the source side?
- Cloudron provided hosting for such packages with self management capabilities?
- Docker image hints/artifacts that can serve as a versions file???
- Your turn..
-
@jdaviescoates Pretty much, yes.
But it can be used for sharing with friends / sharing with people you trust though. Just give them a docker registry app password and they can put it in their cloudrons and then install via the versions file.
@girish does sharing creds / creating users gives full registry access ? Or a user (virtual or real) can be limited to certain repos?
β-
EDIT : the support for Community Apps is awesome.
Thank you again for doing this βnon-priorityβ enhancement.
Totally ok with CloudronVersions.json living in source repo such as git.cloudron.ioBut plan seems to break down without easy public docker image (2 registries is good for segregating but cumbersome in practice)
-
@girish does sharing creds / creating users gives full registry access ?
yes, this is why it works only for friends and trusted people.
Maybe I miss something, but cloudron docker registry app and community packages are completely different things/use cases.
-
community app is for sharing built images. You generally want to use a public registry like gcs, DO, dockerhub etc. If you want to use a private registry, this is possible if the end user adds the private registry on their server. The public cloud providers have registries which give tokens with read/write and all sorts of access control which can be used for this.
-
cloudron docker registry is just an app to store private docker images. sure, we can add a feature to make it support public images, but this is not on the roadmap. In general, selfhosting public docker registry is very expensive network wise and backup wise. GIven the size of docker images, you will quickly run out of network limits. This is why cloudron's own appstore images use dockerhub and is not selfhosted.
-
-
@girish you're right.
I'll have to rethink strategy.
I was focussed on simplicity, single git platform and single image registry.
But I guess it's gonna have to be separate streams :- A: community apps : git A plus Dockerhub
- B: other dev : git B plus private image registry
Apologies if my ambitions for combining have confused the picture/discussion.
-
Stubborn dog-with-a-bone that I am, I did more research, and hopefully this can put to bed my diversion of the thread (sorry), and maybe help others with a similar use case / workflow objective to mine :
- Forgejo (official Cloudron AppStore) provides standard git source code functionality AND it has a built-in container registry functionality
- so no need to consider changes to the official docker registry app for public pulls
- forgejo supports private and public repos (which git.cloudron.io does not)
- forgejo supports public image pulls (like hub.docker.com) but also multiple private containers (hub.docker.com only allows 1)
- I can uninstall docker registry app and gitea/gitlab apps, multiple used for segregating cloudron community work from closed app dev, using Forgejo organization instead.
So the answer for my bandwidth-limited brain of 1 app for (almost) everything seems to be Forgejo (available today, no dev work).
However, @girish made valuable comment that hosting container images is a disk/network usage risk. Even for a small dev footprint like mine, this could be critical (let alone Cloudron scale).
I need to think & test out, but maybe Forgejo actions can automate container push to hub.docker.com, and do automated cleanup in the instance. So from dev point of view it's a single answer (Forgejo) with CI/CD offloading disk/network risks to hub.docker.com (or whatever).
Hello! It looks like you're interested in this conversation, but you don't have an account yet.
Getting fed up of having to scroll through the same posts each visit? When you register for an account, you'll always come back to exactly where you were before, and choose to be notified of new replies (either via email, or push notification). You'll also be able to save bookmarks and upvote posts to show your appreciation to other community members.
With your input, this post could be even better π
Register Login